É como se eu estivesse lançando ao mar uma mensagem dentro de uma garrafa – um gesto talvez desesperado – na tentativa de salvar um fragmento precioso do conhecimento humano da fúria dos bárbaros. Assim me sinto, em 2021, ao escrever estas linhas.

Estupefato e, francamente, um tanto abalado em minha condição de cidadão, depois de testemunhar (e sobreviver a) o assalto à razão perpetrado nos últimos quase dois anos pelo governo e por parte dos brasileiros, vejo-me a refletir sobre o que poderia explicar tamanho desprezo pela lógica, pela ética e pela própria razão durante esta desditosa pandemia.
Eu pessoalmente suspeito que o motivo seja um item [ou mais] da lista abaixo:
- A maioria das pessoas não conhece a ciência, e mesmo quando sabem “sobre” a ciência, muitas vezes têm a impressão errada dela.
- Eles usam a palavra “coronavírus” como se houvesse apenas uma variante. Não estão cientes que um vírus que pode sofrer mutações facilmente.
- Eles não conhecem o sistema de “revisão pelos pares”, e têm medo de que os cientistas estejam mentindo para eles.
- Eles dizem a si mesmos que é o Sol que está tornando a Terra mais quente, “porque é óbvio”.
- Eles não querem conhecer a ciência, porque sabem que isso significa ler, estudar, e todas as dificuldades envolvidas em aprender qualquer coisa nova. Mas não gostam da implicação de que as pessoas educadas “sabem mais do que eles” sobre qualquer coisa.
- Eles não querem aceitar a ciência, porque são profundamente supersticiosos e/ou porque eles têm fé em algo que eles acham que a ciência contradiz.
Quaisquer que sejam as inclinações deste nosso extraordinário povo, tento aqui resgatar um pouco da sanidade perdida ou, ao menos, preservar a minha. Textos como este se multiplicam pela internet aos milhares (ainda que raramente em português). Mas, independentemente de quantas vezes já tenha sido dito, o tema exige hoje a minha versão pessoal – talvez mais necessária para mim do que para qualquer outra pessoa.
O que é o método científico?
O método científico é um processo de investigação usado para explorar observações e responder perguntas. Isso não significa que todos os cientistas sigam exatamente o mesmo processo. Algumas áreas da ciência podem ser testadas mais facilmente do que outras. Por exemplo, os cientistas que estudam a evolução das estrelas ou a fisiologia dos dinossauros não podem acelerar a vida de uma estrela em um milhão de anos ou fazer exames médicos nos dinossauros para testar suas hipóteses.
Quando a experimentação direta não é possível, os cientistas adaptam o método científico, dentro dos limites da lógica. Essa plasticidade permite quase tantas versões do método científico quanto existem cientistas. Mas mesmo quando modificado, o objetivo do método permanece o mesmo: descobrir relações de causa e efeito fazendo perguntas, reunindo e examinando cuidadosamente as evidências e verificando se todas as informações disponíveis podem ser combinadas em uma resposta lógica.
Quem inventou o método científico?
O método científico não foi inventado por nenhuma pessoa, mas é o resultado de séculos de debate sobre a melhor forma de descobrir como o mundo natural funciona. O antigo filósofo grego Aristóteles foi um dos primeiros a promover a noção de que a observação e o raciocínio lógico são os instrumentos mais adequados para desvendar o funcionamento da natureza. O matemático árabe Hasan Ibn al-Haytham é frequentemente citado como a primeira pessoa a escrever sobre a importância da experimentação. Assim, temos, através do legado desses filósofos, os princípios científicos basilares da observação, do raciocínio lógico e da experimentação.
Desde então, um grande número de filósofos/cientistas escreveu sobre como a ciência deveria idealmente ser conduzida. Entre eles os eminentes Roger Bacon, Tomás de Aquino, Galileu Galilei, Francis Bacon, René Descartes, Isaac Newton, John Hume e John Stuart Mill. Os cientistas hoje continuam a evoluir e refinar o método científico à medida que exploram novas técnicas e novas áreas da ciência.
Os cientistas realmente usam o método científico?
Os cientistas sempre usam o método científico, mas nem sempre exatamente conforme estabelecido nas etapas ensinadas em sala de aula. Assim como um chef pode fazer algumas alterações em uma receita para se adaptar aos ingredientes disponíveis, um cientista igualmente pode adaptar o método científico alternando etapas, saltando para frente e para trás entre as etapas ou repetindo um subconjunto das etapas – porque ele ou ela está lidando com as condições imperfeitas do mundo real.
Mas é importante salientar que os cientistas sempre se esforçam para manter os princípios básicos do método científico usando observações, experimentos e dados, para confirmar ou rejeitar explicações de como um fenômeno funciona.
O método científico: etapas e exemplos
Mesmo que o método científico se apresente como uma série progressiva de etapas, é preciso ter em mente que novas informações ou pensamentos sobre o problema em foco podem obrigar o pesquisador a recuar e repetir as etapas a qualquer momento durante o processo. Um processo como o método científico que envolve backup e repetição é chamado de processo iterativo.
Esteja você desenvolvendo um projeto de feira de ciências, uma atividade científica em sala de aula, uma pesquisa independente ou qualquer outra investigação científica prática, a compreensão das etapas do método científico o ajudará a focar sua pergunta e trabalhar usando as observações e os dados objetivos, para responder à hipótese da maneira mais rigorosa possível.
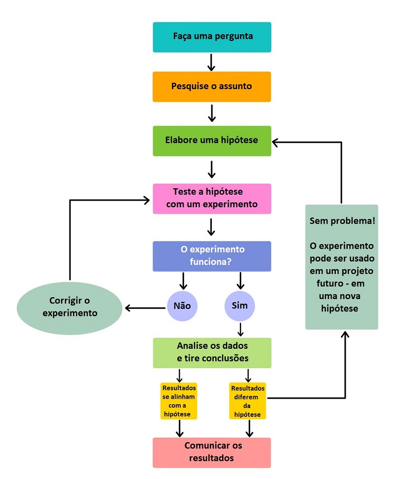
Fluxograma do método científico

Etapas do Método Científico
- Fazer uma pergunta
O método científico começa quando o pesquisador [que pode ser qualquer pessoa que busque a verdade, independente de sua escolaridade] faz uma pergunta sobre algo que observa:
Ex: Será que a Cloroquina funciona contra a COVID-19?
- Pesquisa de base
Em vez de começar do zero, o cientista rigoroso elabora um plano para responder à sua pergunta, e usa bibliotecas, pesquisas em campo e na Internet para se aprofundar no conhecimento do domínio em estudo.
- Elaborar uma hipótese
Uma hipótese é um palpite sobre como as coisas funcionam. É uma tentativa de responder à pergunta original com uma afirmação que pode ser testada. A hipótese deve ser declarada junto com a previsão resultante:
Ex: Se Alice tomar Cloroquina ela não vai se infectar com COVID-19.
- Testar a hipótese fazendo um experimento
O experimento então testa se a previsão é precisa e, portanto, se a hipótese é suportada ou não. O experimento científico obedece a um método próprio, para garantir condições controladas – para que seja um teste justo. Em um teste justo o pesquisador certifica-se de alterar apenas um fator de cada vez, mantendo todas as outras condições iguais.
É normal um estudo repetir os experimentos várias vezes para ter certeza de que os primeiros resultados não foram acidentais.
Ex: Tratar um grupo de 100 pacientes com Cloroquina e um outro grupo de controle de 100 pacientes com um medicamento inócuo [placebo].
- Análise dos dados e conclusão
Uma vez que o experimento esteja completo, o pesquisador coleta suas medições e as analisa para ver se elas confirmam a hipótese ou não.
Ex: de 100 pacientes tratados com Cloroquina, 90 foram infectados com COVID-19. O número de infectados foi igual no grupo de controle, que tomou placebo. Conclui-se que a hipótese de que a Cloroquina evita a infecção por COVID-19 é FALSA.
Em suas atividades diárias os cientistas profissionais rotineiramente concluem – às vezes com decepção – que suas previsões não foram precisas e suas hipóteses não foram confirmadas. Mesmo decepcionados eles comunicarão os resultados negativos de seu experimento. Em seguida, voltarão a elaborar uma nova hipótese com base nas novas informações que aprenderam durante o experimento. Isso inicia uma nova iteração do processo do método científico.
- Comunicação dos resultados
Para concluir o estudo o pesquisador comunicará seus resultados a outras pessoas em um relatório final. Cientistas profissionais em geral publicam seu relatório final em uma revista científica ou apresentam seus resultados em um pôster ou em uma palestra em um encontro científico.
Em suma, a verdade científica revelada pelo método é a correspondência com a realidade objetiva. As hipóteses podem ou não corresponder à realidade. Quando uma hipótese corresponde à realidade, ela é confirmada como verdadeira. Quando uma hipótese descreve uma realidade diferente do que ela propõe, essa hipótese é falsa. A maneira como descobrimos se uma dada crença é verdadeira ou falsa é através do uso das evidências empíricas e lógicas requeridas pelo método científico.
Referências:
Karl Popper: Conjectures and Refutations
https://www.academia.edu/38681885/Karl_Popper_Conjectures_and_Refutations
What Is Empirical Testing?
http://www.strevens.org/research/episteme/Empirica.pdf
Democracy of Incomplete Victories: State, Civil Society, and the Scientific Method
https://philpapers.org/archive/KASDOI.pdf
Oi Eraldo, tudo bem?
Olha, concordo com você que as pessoas não conhecem de fato a ciência, mas isso se deve ao contraponto entre a ciência moderna e a religião que a própria ciência impôs, nos mesmos moldes da igreja, ou seja, com finalidades de dominação.
Vale lembrar que a ciência responde aos interesses de quem a financia e objetiva, com isso, o lucro.
Não vejo nada de errado com o governo dos últimos dois anos, essa lógica aido início do texto é que é não é lógica, é viés de imprensa, só isso.
Gostaria de ressaltar que primo pela verdade e justiça, sempre.
Abraços…
CurtirCurtido por 1 pessoa
Olá, Endre. Muito legal falar contigo aqui. Feliz Aniversário atrasado.
Caro, precisamos romper o disse-me-disse, senão não nos moveremos no debate. Eu procurei colocar de uma forma bem esquematizada, com referências e tudo o mais. Esse é o padrão exigido pela ciência.
Não podemos nos apaixonar pelos nossos próprios argumentos. Precisamos manter uma distância fria do objeto de estudo.
Eu já desisti de várias ideias [e vários governos] quando a evidência empírica me obrigou.
De forma nenhuma quero polemizar politicamente, mesmo porque este é um blog estritamente tecno/científico e ás vezes artístico. :)
Grande abraço a todos. Vamoss falando!
CurtirCurtir